k1集团(体育股份有限公司)-十年品牌 值得信赖
首页
知识产权
新闻动态
授权公示
关于我们
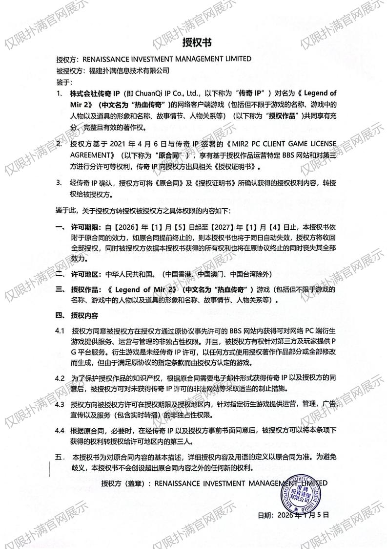
2026年度传奇IP版权授权公示
2025-12-17
返回新闻列表
上一篇
下一篇
Copyright©2021 All Rights Reserved 版权所有
返回顶部